
Pengi Editor's Note: This article was originally published by Think Academy. We're sharing it here for educational value. Think Academy is a leading K-12 math education provider.
California Edu: Bay Area Top Public High School Districts
Choosing a public high school in the Bay Area isn’t just about test scores—it’s about finding the right academic environment, advanced coursework options, and long-term college prep strategy for your child.
In this guide, you’ll get:
- A side-by-side look at the top 4 Bay Area school districts – ranking, academic quality, and spending
- What sets 11 standout public high schools apart—from academics to college outcomes
- A quick look at how top schools accelerate math tracks
Whether you’re relocating or planning for high school early, this guide will help you identify the right schools—and the right path—for your family’s goals.

Bay Area’s Top 4 Public High School Districts: At a Glance
| District | Niche Rank | Total Students | High Schools | Expense per ADA | English Learner % | ELA % Met Math % Met or Exceeded | Math % Met or Exceeded | Grad Rate | Suspension % |
|---|---|---|---|---|---|---|---|---|---|
| Palo Alto Unified | 1 | 10,271 | 2 | $31,608 | 10.6% | 80.5% | 78.2% | 95.8% | 1.5% |
| Mountain View–Los Altos | 2 | 4,406 | 2 | $34,232 | 7.1% | 77.5% | 65.9% | 93.8% | 1.1% |
| Los Gatos–Saratoga Union | 3 | 3,183 | 2 | $25,225 | 2.4% | 85.4% | 70.8% | 96.0% | 0.8% |
| Fremont Union High | 4 | 9,646 | 5 | $24,836 | 9.4% | 80.7% | 73.7% | 93.6% | 1.8% |
- Data Sources: CAASPP, California Department of Education, Niche
- Expense per ADA (Average Daily Attendance) reflects how much a district spends per student each day they attend school. It includes costs for staffing, curriculum, support services, and operational expenses.
Palo Alto Unified School District (Rank #1)
- Among the highest in funding per student ($31,608)
- Strong balance of ELA and math performance
- High English Learner population (10.6%) suggests diversity
- Well-resourced and competitive—but also described as “high pressure” by some families
Mountain View–Los Altos High School District (Rank #2)
- Highest per-student spending ($34,232)
- Slightly lower math proficiency but excellent student support and inclusion
- Moderate EL population and low suspension rate (1.1%)
Los Gatos–Saratoga Union High School District (Rank #3)
- Lowest EL % (2.4%) and lowest suspension rate (0.8%)
- Highest English proficiency (ELA 85.4%)
- Lowest spending per ADA, but extremely efficient use of funds
- Tends to serve a more homogenous, high-achieving community
Fremont Union High School District (Rank #4)
- Largest number of high schools (5) and a large student body
- Solid academic outcomes in both ELA and math
- Slightly lower per-student spending ($24,836)
- Mixed parent reviews on support—excellent for self-driven students, but less so for those needing accommodations
Bay Area High School Rankings and Insights Beyond Rankings (2025–26)

| District | School | City | US News National Rank | GreatSchoolsOverall Rating (2024) | GreatSchoolsOverall Rating (2025) | Test Score (2025) | Readiness Score (2025) | Equity Score (2025) | Student Enrollment(2023–24) | ELA Met or Above Standard % | Math Met or Above Standard % | Incidents Number (2020–23) | Number of AP Courses | AP Pass Rate | AP 5-point Rate | Grads Enrolled | 4-Yr College Rate | UCB Admits (2023) | UCB Admit Rate | UCB GPA | UCLA Admits (2023) | UCLA Admit Rate | UCLA GPA |
|---|---|---|---|---|---|---|---|---|---|---|---|---|---|---|---|---|---|---|---|---|---|---|---|
| Palo Alto Unified | Henry M. Gunn High | Palo Alto | 135 | 9 | 9 | 10 | 10 | 8 | 1713 | 83.59% | 77.64% | 147 | 29 | 96% | 53% | 456 | 87% | 48 | 9.50% | 4.26 | 25 | 4.85% | 4.24 |
| Palo Alto High | Palo Alto | 183 | 9 | 8 | 10 | 9 | 6 | 1932 | 72.29% | 70.12% | 150 | 27 | 93% | 49% | 507 | 82% | 27 | 4.42% | 4.25 | 24 | 3.80% | 4.23 | |
| Mountain View–Los Altos | Los Altos High | Los Altos | 237 | 9 | 8 | 10 | 9 | 5 | 2114 | 76.29% | 66.53% | 120 | 25 | 86% | 50% | 339 | 72% | 35 | 7.68% | 4.24 | 22 | 4.82% | 4.29 |
| Mountain View High | Mtn View | 381 | 8 | 8 | 10 | 9 | 4 | 2202 | 82.06% | 69.20% | 123 | 25 | 89% | 49% | 380 | 69% | 48 | 9.50% | 4.26 | 27 | 5.32% | 4.27 | |
| Los Gatos–Saratoga Joint | Saratoga High | Saratoga | 141 | 10 | 8 | 10 | 9 | 5 | 1198 | 88.69% | 84.10% | 57 | 21 | 94% | 49% | 312 | 87% | 47 | 14.83% | 4.29 | 26 | 8.20% | 4.3 |
| Los Gatos High | Los Gatos | 611 | 9 | 10 | 10 | 9 | 10 | 1977 | 83.63% | 63.30% | 103 | 20 | 87% | 46% | 528 | 72% | 33 | 6.25% | 4.26 | 21 | 3.98% | 4.25 | |
| Fremont Union High | Lynbrook High | San Jose | 82 | 10 | 10 | 10 | 10 | <5% | 1720 | 93.72% | 92.21% | 89 | 18 | 97% | 50% | 448 | 85% | 26 | 5.80% | 4.26 | 27 | 6.03% | 4.3 |
| Monta Vista | Cupertino | 113 | 10 | 9 | 10 | 10 | 8 | 1636 | 87.82% | 89.62% | 117 | 16 | 89% | 46% | 421 | 84% | 57 | 13.54% | 4.21 | 25 | 5.94% | 4.24 | |
| Cupertino High | Cupertino | 215 | 9 | 9 | 10 | 10 | 7 | 1811 | 85.89% | 81.37% | 171 | 16 | 94% | 48% | 400 | 83% | 39 | 7.83% | 4.23 | 24 | 4.82% | 4.19 | |
| Homestead High | Cupertino | 561 | 8 | 8 | 10 | 9 | 5 | 2262 | 78.56% | 71.21% | 170 | 15 | 91% | 48% | 596 | 80% | 49 | 8.22% | 4.26 | 35 | 6.19% | 4.26 | |
| Fremont High | Sunnyvale | 2654 | 7 | 7 | 9 | 9 | 3 | 2168 | 61.60% | 42.24% | 405 | 20 | 80% | 46% | 650 | 45% | 14 | 2.15% | 4.19 | 19 | 2.92% | 4.27 |
Data Sources: CAASPP, California Department of Education, Niche, Education Data Partnership, US News High School Rankings
School Ratings and Rankings
One of the most commonly used school rating platforms is GreatSchools, which scores schools on a 1–10 scale:
- 9–10: Top-tier schools
- 7–8: Solid performers
- 6 or below: Often avoided by families prioritizing academics
This article focuses on 11 highly rated public high schools in the Bay Area. Most schools had GreatSchools ratings of 9 or 10 in 2024. However, by 2025, only five maintained scores of 9–10, while six were rated between 7 and 8.
GreatSchools evaluates schools across three subcategories:
- Test Score – Student performance on California’s CAASPP assessments
- College Readiness – Based on graduation rate, SAT/ACT scores, and AP/IB participation
- Equity – Measures how well underrepresented students perform compared to their peers, relative to similar schools across California
Most top-performing schools score 10 in both Test Score and College Readiness. The Equity score tends to show the greatest variation.
U.S. News is one of the most widely recognized school ranking systems in the United States. Among the 11 schools analyzed, Lynbrook High ranks the highest at No. 82—making it the only one in the top 100 nationally.
Student Demographics and Academic Performance
We analyzed each school’s:
- Total enrollment (2023–2024)
- Percentage of students who met or exceeded standards on CAASPP English and Math
- Reported safety-related incidents from 2020 to 2023
Key Insights:
- Lynbrook High leads in both ELA (93.7%) and Math (92.2%)—highest scores overall.
- Monta Vista and Saratoga High also show top-tier performance in both subjects (ELA 87–88%, Math 84–90%).
- Cupertino High and Gunn High maintain strong, balanced scores above 77% in both ELA and Math.
- Los Gatos High shows a notable gap: strong ELA (83.6%) but lower Math (63.3%).
What is CAASPP?
The CAASPP test is California’s standardized measure of progress toward high school graduation, taken in Grade 11. Students receive one of four performance levels: Not Met, Nearly Met, Met, and Exceeded. Students on the path to top universities generally fall into the “Exceeded” category, especially if they are enrolled in AP courses.
Visit this page to learn more about CAASPP.
The Role of AP Courses in College Preparation
Public high schools rely heavily on AP courses as their primary method for academic acceleration, unlike private schools which may offer IB, A-Levels, or school-designed advanced tracks.
Key AP indicators include:
- Number of AP courses offered
- AP pass rate (score of 3 or above)
- Percentage of students earning a 5
Why AP scores matter:
AP exams not only reflect college readiness, but also influence GPA and college credit eligibility.
- Standard courses cap at 4.0
- Honors classes may offer up to 4.5
- AP courses can boost GPA to 5.0
Gunn High School (Palo Alto) leads in AP offerings, pass rates, and percentage of 5s. It also holds the highest 4-year college enrollment rate among schools with publicly available data.
College Admissions Outcomes from Top Bay Area High Schools
We examined 2023 admissions data from UC Berkeley (UCB) and UCLA, including:
- Number of admitted students
- Admission rate based on class size
- Average admitted GPA
Both UCB and UCLA ranked #20 nationally in the 2023 U.S. News rankings.
Key findings:
- Most Bay Area schools had more students admitted to UCB than UCLA, despite similar application rates.
- Lynbrook High is an exception; since 2020, it has sent more students to UCLA than UCB.
- Saratoga and Monta Vista had the highest UCB admit rates.
- Lynbrook and Cupertino High led in UCLA admits.
- The average admitted GPA for both schools falls between 4.2 and 4.3.
While UCB and UCLA are not the highest-ranking schools nationally, they are among the most transparent. Their annual reporting offers a reliable benchmark for evaluating public school college prep outcomes.
Math Pathways at Top Public High Schools
One common feature of top public high schools—not just in the Bay Area but across the U.S.—is the flexibility they offer in math course progression. Students are given multiple opportunities to accelerate based on readiness and performance.
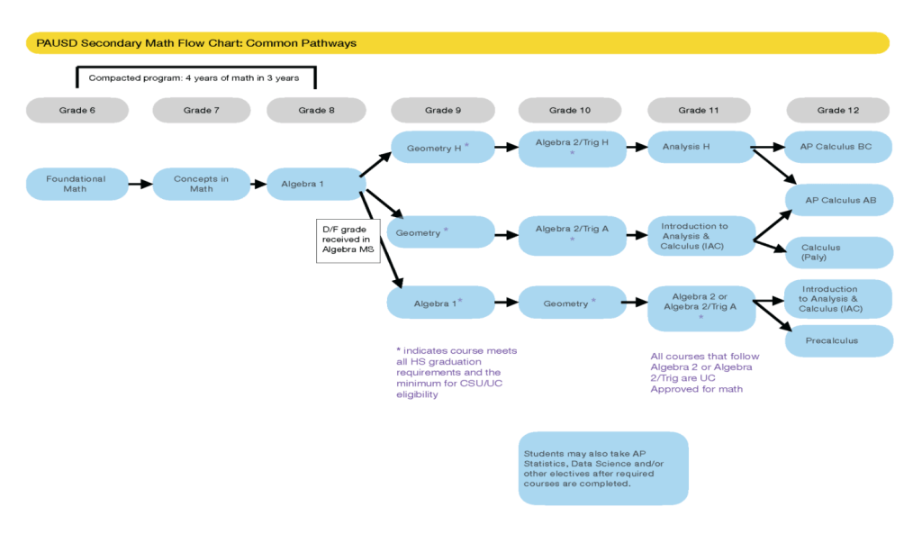
Palo Alto Unified School District (PAUSD) is a strong example. Below are two math pathway charts that illustrate how the district supports both standard and advanced learners:
Standard Pathway (PAUSD Common Track)
Even the district’s most common math track runs ahead of the Common Core standard. While Common Core places Algebra 1 in Grade 9, PAUSD students typically take Algebra 1 in Grade 8, followed by Geometry in Grade 9.

Palo Alto Unified School District Common Math Pathways
Accelerated Pathway (Middle School Validation)
The second chart shows PAUSD’s accelerated math options. Students can begin validation in middle school and, on the fastest track, complete Algebra 2 by Grade 9, enabling them to take advanced math electives like Precalculus, AP Calculus, or Statistics as early as Grade 10.

Palo Alto Unified School District Flexible Math Pathways
This trend isn’t limited to California. Many top public schools across the U.S.—including those in Long Island, New York—offer similarly flexible math pathways. You can read our related article on Long Island’s top school districts and their math tracks for more insight.
Understanding how math pathways work at top public high schools is only the first step. The more important question for families is where a student currently stands—and whether their present math level, pacing, and problem-solving readiness align with the accelerated track required to access advanced courses later on. Without an accurate diagnosis, it’s easy to either rush too early or miss key opportunities to move ahead.
A Think Academy Free Math Evaluation helps clarify this picture. You’ll receive:
- a comprehensive diagnosis of your current math level
- clear guidance on acceleration readiness and track placement
- a personalized 1-on-1 learning plan aligned with private school expectations
Prefer to Start with Practice?
If you’d like to assess and strengthen fundamentals independently, access Think Academy’s free math worksheets for PreK through Grade 10. Worksheets are organized by grade and topic to help identify gaps and build confidence.
Try Pengi AI — Smarter Math Practice for Students
Pengi AI supports K–12 learners with personalized math practice, guided explanations, and feedback designed to help them build confidence and improve steadily.

